国网河北省电力有限公司2025年高校毕业生招聘585人公告(第一批)
2024-11-19 11:04 分享到:
	一、公司简介
	  国网河北省电力有限公司是国家电网有限公司的全资子公司(以下简称公司),以建设和运营电网为核心业务,是河北省能源领域的核心企业,供电范围覆盖石家庄、保定、沧州、邯郸、邢台、衡水6市及雄安新区、供电面积8.4万平方公里、服务电力客户2800多万户。公司下辖7家地市级供电企业、10家业务单位、4家新兴产业单位及98家县供电公司。2023年公司完成售电量2432.86亿千瓦时。
	  河北电网是华北电力潮流汇集和输送的枢纽,目前形成特高压交流“两站三通道”、500千伏“四横两纵”骨干网架、220千伏“七分区”的供电格局,境内3站11线直接向北京供电,承担着服务京津冀协同发展、保障首都供电安全、助力能源清洁低碳转型的重要职责。近年来,电网发展实现跨越提升,新能源保持快速发展,截至2023年底,河北南网统调装机容量达到6939万千瓦,最大负荷双破4600万千瓦。
	  多年来,在国家电网有限公司党组和河北省委省政府坚强领导下,公司在服务经济社会发展、加快电力工业发展中不断成长壮大,走出了一条创新发展之路,先后荣获全国五一劳动奖状、全国文明单位、中央企业先进基层党组织等称号,经营业绩位居国家电网有限公司前列。
	  当前公司着力推进实施“三全一创”人才计划,大力实施青年人才托举工程,着重为青年员工搭建广阔的发展平台。公司真诚欢迎优秀毕业生加盟,共同开创河北电力事业的美好明天!
	  二、第一批招聘单位
	  (一)省会城市单位:省调控中心,电科院、经研院、建设公司、信通公司、超高压公司、送变电公司、物资公司、营销中心、培训中心等单位,石家庄供电公司。
	  (二)其它地市公司:雄安新区供电公司、邯郸供电公司、保定供电公司、邢台供电公司、沧州供电公司、衡水供电公司。
	  (三)县(市、区)公司:公司所属县(市、区)供电企业。
	  三、第一批招聘范围、计划及方式
	  (一)招聘范围
	  国家统招计划内普通高等教育2025年应届非定向毕业生;2024年7月1日至2025年6月30日期间毕业,并于2025年7月31日前取得教育部学历认证的国(境)外毕业生。
	  (二)招聘计划
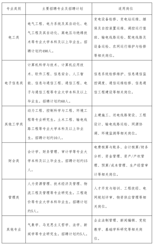
	  招聘专业类别为电工类、电子信息类、其他工学类、财会类、管理类及其他专业,招聘专业是指主修专业,不包含辅修专业。最终招聘数量将根据上级单位核定情况相应调整,第一批招聘数量(含提前批校园招聘数量)暂定如下:
	

	  (三)招聘方式
	  通过资格审核的毕业生参加统一招聘考试后,公司根据考试综合成绩与优秀毕业生达成就业意向;同等条件下,退役军人优先录用。拟录用人选经国家电网有限公司批准后签约。
	  四、第一批招聘基本条件
	  (一)遵守国家法律法规,具有良好的思想品德和团队意识,认同公司“以客户为中心、专业专注、持续改善”的核心价值观,无犯罪和违反校纪校规记录。
	  (二)大学本科毕业生年龄一般不超过25周岁、硕士研究生年龄一般不超过28周岁、博士研究生年龄一般不超过33周岁,年龄计算截止时间为2025年6月30日。
	  (三)应聘毕业生身体健康,能适应电力企业工作,经公司指定具有相关资质医院(参照国家公务员体检标准)体检合格。
	  (四)符合下列条件的,同等条件下优先给予考试资格:
	  1.第一志愿应聘我公司的毕业生。
	  2.国家级或省级一流本科专业建设点且全国大学英语四级考试成绩在425分及以上的本科生;全国大学英语六级考试成绩在425分及以上的研究生。
	  3.在校期间成绩优异,综合素质高,获得校级及以上三好学生、优秀学生干部等称号。
	  4.取得全国计算机等级考试三级及以上等级合格证书。
	  5.取得相应专业的国家职业资格证书。
	  五、第一批招聘安排
	  (一)网络报名
	  自招聘公告发布之日起,符合招聘范围和招聘条件的应聘毕业生通过国家电网有限公司人力资源招聘平台报名,其他报名方式无效。报名截止时间为2024年11月27日,届时报名系统将自动关闭。
	  应聘毕业生须对个人信息和上传应聘材料的完整性、真实性和一致性负责,对于个人信息与实际情况不一致、填写虚假信息、伪造或涂改有关材料等情况的,一律取消应聘资格,造成后果由本人承担。其他报名须知如下:
	  1.填写个人简历。应聘毕业生须如实填写个人信息,填写的院校、学历、专业名称等信息应与学籍验证报告完全一致,确保填写的信息真实、完整、有效。个人信息提交后不能更改,请应聘毕业生仔细检查后提交。
	  2.填写学籍验证码。国内高校应聘毕业生需在学信网(www.chsi.com.cn)实名注册后,点击“在线验证”模块,申请当前在读学历的《教育部学籍在线验证报告》,且确保《教育部学籍在线验证报告》在2025年2月28日前有效。
	  获取《教育部学籍在线验证报告》后,须将报告中的学籍验证码录入招聘平台。国(境)外院校硕士研究生如本科在国内院校就读的,学籍验证码填写本科学历学籍验证码。
	  3.上传应聘附件材料。应聘毕业生须通过招聘平台及时、规范上传个人应聘附件材料,应聘附件材料文档数量不超过7个。应聘毕业生应确保应聘材料能正常打开、清晰显示,因应聘材料不能正常打开、图像不清晰或未按规范要求填报导致的结果由应聘毕业生本人承担。上传附件具体要求如下:
	

	  (二)资格初审
	  公司对应聘毕业生进行资格初审。通过资格初审的应聘毕业生,需进一步参加我公司资格复审(公司将通过招聘平台短信通知)。未通过资格初审的应聘毕业生,不再另行通知。请应聘毕业生保持通讯畅通,及时接收招聘有关事项通知。
	  (三)资格复审
	  通过资格初审的应聘毕业生,按照招聘平台短信通知要求,准备相关证件(书)原件参加资格复审。通过资格复审的应聘毕业生方可具备考试资格。
	  (四)招聘考试
	  国家电网有限公司统一招聘考试的考试大纲及其它具体事项,请详见招聘平台中相关公告。招聘考试时间、地点另行通知。公司将在考试前1周左右通过招聘平台发布考试公告。
	  六、注意事项
	  (一)国家电网有限公司人力资源招聘平台为公司发布招聘高校毕业生相关信息的唯一官方网站,请应聘毕业生及时在招聘平台关注有关招聘信息。
	  (二)妥善保管个人信息,防止信息被他人冒用。为保证及时收到考试相关信息,请保持通讯畅通,如应聘毕业生手机号码变更,请及时登录招聘平台予以更新。
	  (三)公司不组织任何形式的考前辅导,任何针对公司招聘笔试和面试的辅导班、教材、复习资料,均与公司无关。
	  (四)公司在招聘过程中不收取报名费、中介费、手续费、资料费等任何费用。请广大应聘毕业生提高警惕,防止受骗,发现冒用公司名义发布虚假信息的,可直接向当地公安机关报案。对应聘毕业生因虚假招聘造成的损失,公司不承担任何责任。
	  (五)有以下情形之一的,公司将取消应聘资格:
	  1.伪造、涂改学历学位及相关资格证书、获奖证明的;
	  2.蓄意修改毕业院校、所学专业名称,虚报在校成绩的;
	  3.在应聘考试过程中作弊的;
	  4.应予取消资格的其他情形。
	  七、联系方式
	  (一)国家电网有限公司招聘平台系统操作联系方式
	  技术支持电话:40010-95598
	  技术支持邮箱:rlzyb@sgcc.com.cn
	  (二)国网河北省电力有限公司招聘咨询联系方式
	  电子邮箱:hbpchr@he.sgcc.com.cn
	  咨询电话:0311-87933360(工作日上午9-11点、下午15-17点)
	  电子邮箱和咨询电话仅接受应聘毕业生本人咨询。其中,电子邮件标题须注明关键字“应聘咨询”以及应聘毕业生本人院校、姓名和手机号码,如“应聘咨询:XXXX大学-李XX-139XXXX9999”;电子邮件中的问题表述需简洁明了、清楚易懂。
	  八、本公告最终解释权归国网河北省电力有限公司。
	  国网河北省电力有限公司
	  2024年11月18日
	
	
【半月讲坛教育提醒】更多报考信息请关注天津半月讲坛官网(www.banyuetanedu.com)或微信公众号(tjbanyuetan),天津半月讲坛教育咨询电话:022-81110908,南开分校咨询电话:022-87495105,西青分校咨询电话:022-58061893,蓟州分校咨询电话:022-29880199,宝坻分校咨询电话:022-22588509,武清分校咨询电话:022-82128684,大港分校咨询电话:022-602811234,西青公考咨询电话:022-58105091。
                        







