河北外国语学院2024年招聘100名硕士博士教师公告
2024-08-23 09:04 分享到:
河北外国语学院是河北省唯一一所独立建制的本科外国语大学,始创于1998年,是河北省八所本科转型发展示范高校之一,是河北省硕士学位建设单位,“河北省博士后创新实践基地”,“河北省招才引智十佳单位”,河北省创业大学,河北省外国院士工作站、河北省国际科技合作基地、河北省国际技术转移中心等。查看河北各地最新招聘信息
河北外国语学院设有16个二级学院,64个三级学院,外籍专家223人,开设有134个本专科专业,75个语种,语种数量位居全国高校第二位,有外籍院士10名,院士数量居全国民办高校第一位,与美国、英国、法国、俄罗斯、西班牙、葡萄牙、日本、韩国、加拿大、印度、巴西、古巴、阿盟、东盟等82个国家的409所国际知名大学开展着本硕博层次学历晋升、科研项目、产教融合等多元化合作与交流。
河北外国语学院新校区占地149.68公顷,总建筑面积147万平方米,是为省会石家庄引进和孵化国际高端技术、高端人才、高端项目的国际化园区,目前已形成了立体化的服务体系。校内有省会最大、能容纳2000人的河北省外国专家公寓,拥有五星级万国国宾馆和国际友好医院;拥有可藏纸介图书500万册、电子图书1000万册的万国图书馆;能够举办奥运赛事的游泳馆;容纳8000人的国际艺术中心;国际高端学术交流中心、75种语言文化体验馆、国际法律与政策咨询服务中心、有五十个以河外青年专家名义命名的实验室和个人工作室。中医中药国际推广中心、省会国际青少年交流中心、众多与大学专业相结合的专业化教学公司和情景实训室等。
河北外国语学院正在新时代的潮流中浩荡前行,欢迎有志之士加入我们,让我们携起手来,共同创造河北外国语学院更加美好的未来!查看河北各地最新招聘信息
2024年河北外国语学院硕博人才招聘工作正式开始,即刻起不拘一格、广招贤才,这里有最优美的校园环境,最丰厚的薪资待遇,最广阔的展示舞台,真诚期待各界有志之士的加入!
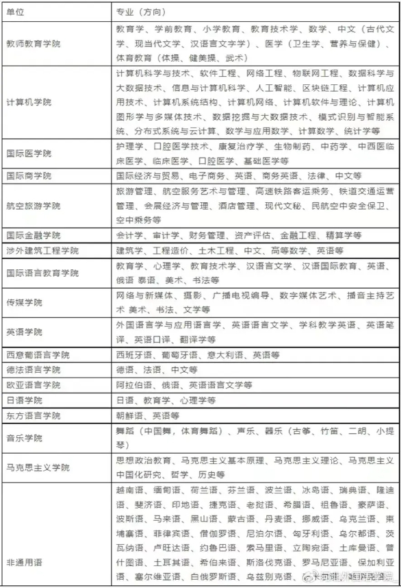
一、岗位需求

二、福利待遇
享受六险一金、带薪休假等超多福利:
1.学校为教师办理六险一金,还有职务津贴、岗位津贴、职称补助、值班补助、通讯补助、校龄补助、儿女奖、全勤奖、带薪休假、节假日奖励等各种福利;
2.符合石家庄市或桥西区人才引进政策的教师,享受住房购房补助;
3.教职工子女优先享受在河北外国语学院幼儿园、高中、大学的优质教育;查看河北各地最新招聘信息
4.良好的岗位、职称、学历、能力晋升渠道以及各类教师培训提升等,让每位老师在这里实现自豪、尊严、幸福、快乐。
三、联系我们
简历投递:xueyuan@hbwy.com.cn
(简历请发至指定邮箱,我们收到简历后会及时联系您)







