河北美术学院2022年招聘启事
2022-04-11 11:18 分享到:
一、学校简介
河北美术学院是经教育部批准设立的民办全日制普通本科艺术类高校。学校始建于2002年,2015年获批学士学位授予权,2016年获批硕士学位授予立项建设单位,2019年通过了国务院教育督导委员会本科教学工作合格评估。设有造型艺术学院、书法学院、建筑与艺术设计学院、设计艺术学院、影视艺术学院、动画数字艺术学院、国际教育学院等7个二级学院,在校生20180人。学校主动适应区域经济和社会发展对艺术人才的需求,不断优化专业布局。现有本科专业34个。其中,环境设计获评河北省重点发展学科;书法学、环境设计、数字媒体艺术、艺术与科技、动画、广播电视编导、雕塑等7个专业入选河北省一流专业建设点,艺术设计被列为省级专业综合改革试点。根据我校教育教学需要,结合2022年招聘教师计划和岗位需求情况,拟面向社会公开招聘专业教师68名,辅导员15名。现将招聘有关具体事宜公告如下:
二、招聘对象及条件
1.招聘对象
普通高等学校全日制硕士及以上学历应、往届毕业生或具有中级及以上专业技术职称人员。
2.招聘条件
(1)具有中华人民共和国国籍,遵守宪法和法律,有良好的品行,具有正常履行职责的身体条件和符合岗位要求的工作能力;
(2)国外学历需取得教育部学历学位认证;
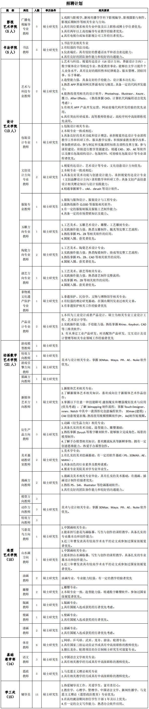
(3)招聘计划详见附表。
三、招聘原则
坚持德才兼备,贯彻民主、公开、竞争、择优的原则,实行公开招聘,在考试、考核的基础上择优录取。
四、招聘流程
1.报名
自启事发布之日起开始报名,招满为止。应聘者可通过电子邮件(附件格式为:姓名+学历+专业+应聘岗位)报名。应聘材料中须有详细的个人履历情况介绍及电话联系方式。
2.资格审核
由招聘工作小组按照招聘条件对应聘人员资格进行审查,审查合格者,人事处将通过电话、短信或邮件等方式通知具体测试内容、测试时间。
3.测试
专业教师测试分基础测试(手绘、素描或软件操作)、专业测试、试讲。
五、录用和体检
1.录用。根据考生的基础测试、专业测试和试讲成绩,综合排名,择优确定拟录用候选人。河北美术学院人事处会通过电话形式将录用情况通知录用候选人,根据通知办理相关聘用手续。
2.体检工作。由河北美术学院统一组织拟录用候选人进行入职体检,体检参照现行高校教师资格认定体检标准进行。体检不合格的,取消拟录用人选资格。
六、其他事项
1.学校网址:http://www.hbafa.com
2.简历投递邮箱:hbmsxyrsc@163.com
3.联系地址:石家庄市空港工业园区北环港路111号
河北美术学院人事处,邮编:050700
4.联系人:李老师 0311-88596092;13028681002

河北美术学院
2022年4月8日
文章来源:http://www.hbafa.com/info/1028/7954.htm【半月讲坛教育提醒】更多报考信息请关注天津半月讲坛官网(www.banyuetanedu.com)或微信公众号(tjbanyuetan),天津半月讲坛教育咨询电话:022-81110908,南开分校咨询电话:022-87495105,西青分校咨询电话:022-23980221,蓟州分校咨询电话:022-29880199,宝坻分校咨询电话:022-22588509。








